首页| 新闻中心| 新闻动态
【党建】2023级学术硕士第二党支部开展“两会”学习及树立和践行正确政绩观学习教育专题理论学习活动 
发布时间:2026-04-03      作者:       浏览量:       【关闭

2026年3月21日18时30分,2023级学术硕士第二党支部通过腾讯会议开展“两会”学习及树立和践行正确政绩观学习教育专题理论学习活动。本次活动由党支部书记孔小杉同志主持,共19名党员及入党积极分子参与。

首先,全体奏唱《国际歌》。

学习伊始,孔小杉带领同志们回顾了2026年全国两会的基本情况。本次全国两会是在“十四五”规划圆满收官、“十五五”规划开局起步的重要时刻召开的一次重要会议,是在中国共产党成立105周年之际召开的一次具有里程碑意义的大会。会议聚焦高质量发展、科技创新、民生保障、绿色转型、法治建设等重点工作,为党和国家事业发展指明了前进方向。

接着,孔小杉带领同志们深入学习了政府工作报告的核心要义和“十五五”规划纲要的战略部署。她详细解读了2026年经济社会发展的主要预期目标和十个方面的重点任务,强调要深刻理解发展新质生产力、推动数字经济与实体经济深度融合、统筹发展和安全等重要部署。同志们深刻认识到准确把握“十五五”规划纲要指导思想、主要目标和重大举措的重要性。

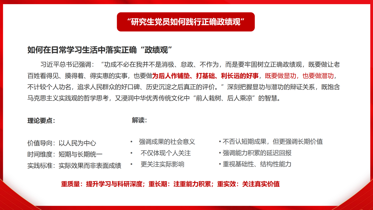
随后,孔小杉围绕树立和践行正确政绩观学习教育这一主题,带领同志们学习了习近平总书记关于正确政绩观的重要论述。她从“根本性”“决定性”“最大”三个关键词入手,系统阐释了正确政绩观的核心要义:政绩观是根本性问题,关乎立党为公、执政为民;党性对树立和践行正确政绩观起决定性作用;为民造福是最大政绩。党员干部必须解决好“政绩为谁而树、树什么样的政绩、靠什么树政绩”的问题,做到立党为公、为民造福、科学决策、真抓实干。

最后,孔小杉结合研究生党员的实际,引导同志们思考如何在日常学习生活中践行正确政绩观。她指出,要深刻把握显功与潜功的辩证关系,既要做看得见、摸得着的实事,也要做为后人作铺垫、打基础的好事;要注重学习与科研的深度和质量,重视能力积累的长期价值,关注成果的实际社会意义。同志们纷纷表示,要将正确政绩观内化于心、外化于行,在学术研究中追求真问题、真成果,在服务同学、服务社会中体现党员担当。

本次理论学习活动圆满完成,支部同志受益匪浅。大家深刻认识到,学习贯彻两会精神、树立和践行正确政绩观是当前和今后一个时期的重要政治任务,纷纷表示要以习近平新时代中国特色社会主义思想为指导,切实把思想和行动统一到党中央决策部署上来,以实干担当书写新时代青年党员的合格答卷。

心理学部2023级学术硕士第二党支部

供稿人:魏星雨

供图人:魏星雨

审核人:齐乐融融

上一篇:【活动】北理工辅导员专场宣讲会顺利举办

下一篇:【党建】青春心向党,奋进新征程——2024级学术硕士第一党支部顺利召开发展对象支部评议会