首页| 新闻中心| 招生招聘
【通知】学生发展指导分会2025学术年会通知(第三轮)
发布时间:2025-10-28      作者:       浏览量:       【关闭

为全面贯彻党的二十届三中全会精神和全国教育大会精神,认真落实《教育强国建设规划纲要(2024-2035年)》,推动数智时代学生发展指导工作的创新与实践,中国教育学会学生发展指导分会定于2025年11月7日—11月8日在福建福耀科技大学(福州市)举办中国教育学会学生发展指导分会2025学术年会。现将有关事项通知如下:

一、会议主题

人工智能赋能学生发展指导


二、组织单位

主办单位:中国教育学会学生发展指导分会

北京师范大学心理学部

承办单位:北京师范大学出版集团      

支持单位:福州市教育局

福建福耀科技大学

福建师范大学心理学院


三、时间地点

会议时间:2025年11月7日—11月8日

会议地点:福耀科技大学国际学术交流中心(福州佩伯酒店)


四、会议日程

11月6日全天 报到

11月7日上午 开幕式,主旨报告

11月7日下午 校长论坛:迈向数智时代的教育新生态

分论坛一:拔尖创新人才培养

分论坛二:中小学心理健康教育

分论坛三:人工智能背景下的劳动与实践育人

分论坛四:校家社医协同育人

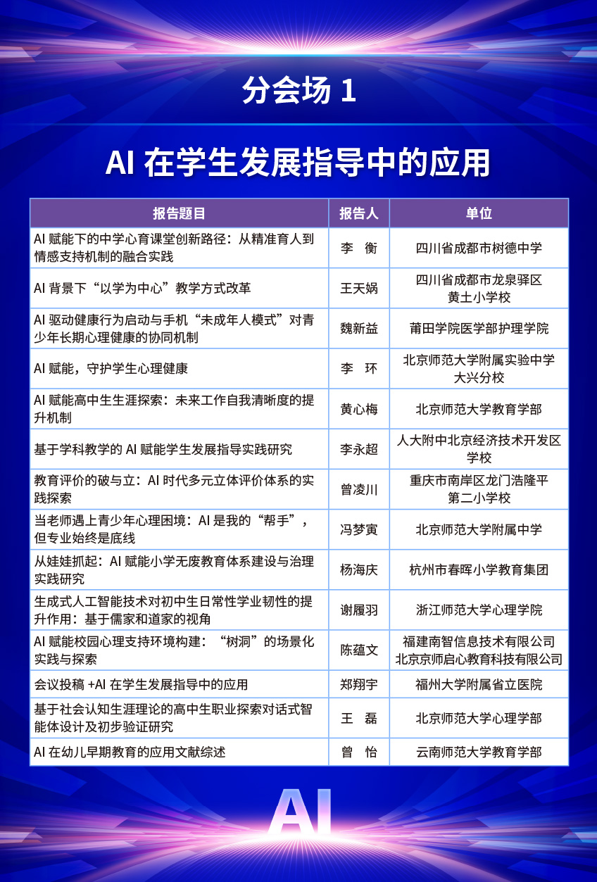
分会场1:AI在学生发展指导中的应用

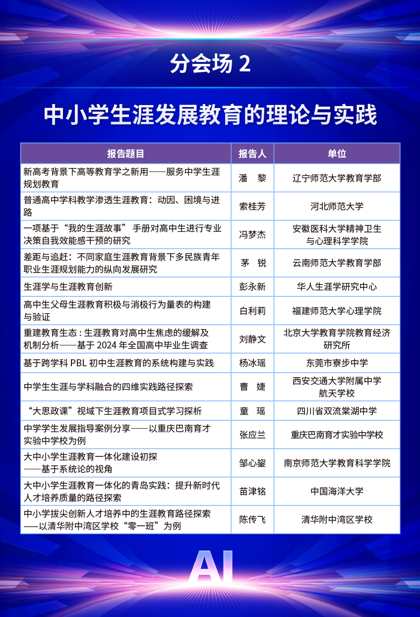
分会场2:中小学生涯发展教育的理论与实践

分会场3:中小学生拒学厌学及其他心理行为问题的干预

分会场4:中小学学生发展指导的综合实践

11月8日上午 分论坛五:学生发展指导中的AI应用

分论坛六:AI背景下“以学为中心”教学方式改革

分论坛七:中小学生涯发展教育

年度专题论坛:拒学厌学学生干预研究与实务

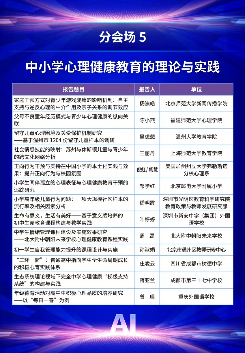
分会场5:中小学心理健康教育的理论与实践

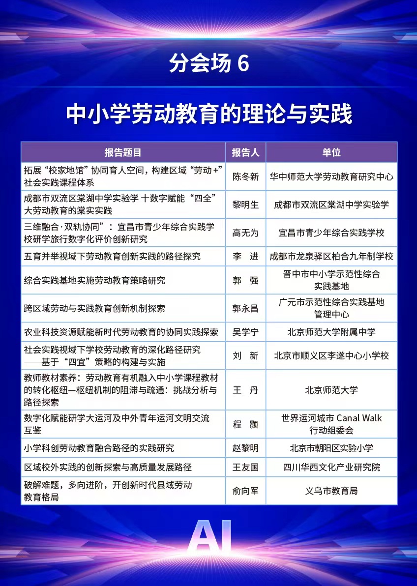
分会场6:中小学劳动教育的理论与实践

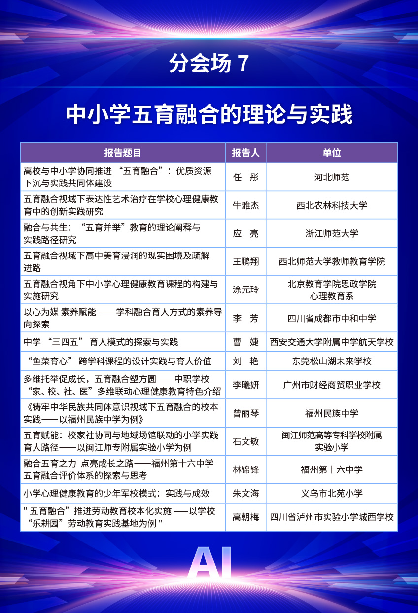
分会场7:中小学五育融合的理论与实践

分会场8:家校社协同育人的理论与实践

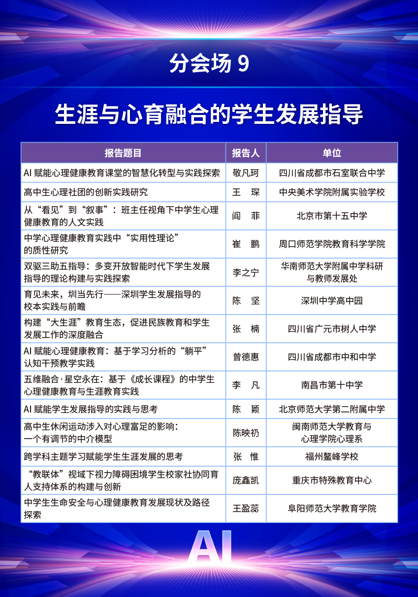
分会场9:生涯与心育融合的学生发展指导

11月8日下午 主旨报告,闭幕式


五、出席嘉宾

(开幕致辞与主旨报告,闭幕主旨报告,校长论坛,八个分论坛,九个分会场)




六、参会人员

学生发展指导领域(心理健康、生涯发展、劳动教育与社会实践、校家社协同等)专家学者,各级教科研单位相关人员,中小学校校长及行政管理人员、学生发展指导中心主任,大中小学从事心理健康教育、生涯发展教育、劳动与社会实践教育和融合学生发展指导的学科教师,以及关心学生发展指导工作的各界人士。


七、会议费用

1.中国教育学会个人会员凭会员证交纳会务费1380元/人;中国教育学会单位会员登录后可免一人会务费,其他人员按个人会员价格交费(会员申请流程见附件);非会员交纳会务费1580元/人;高校在读学生交纳会务费980元/人(会务费均含资料费、场地费、7-8日午餐费等)。

2.中国教育学会统一开具会务费电子发票,并发送至参会人员提供的电子邮箱。报名时请务必核实发票抬头、纳税人识别号、手机号码、接收发票邮箱地址。

3.参会人员住宿、往返交通费用自理。

4.已交费因故无法参加会议的人员可申请办理退费,请于2025年11月6日24:00前发送退费申请至邮箱(xsfzzdfhcw@163.com),逾期不予办理(以收到退费申请时间为准)。


八、参会报名

1. 预报名:扫描下方二维码填写参会预报名信息。



登记预报名

2.正式报名及交费:登录中国教育学会官网(https://www.cse.edu.cn),点击首页焦点图下方中间位置“会议/培训报名”→点击“中国教育学会学生发展指导分会2025学术年会”→点击“我要报名”,按步骤完成报名及交费。

3. 交费成功后会收到报名确认短信。如报名及交费遇到问题,请与会务组工作人员联系:010-62204669,13260061101。

4. 报名截止日期:2025年11月4日,报名截止后网上报名通道自动关闭。网上通道关闭后仅能进行预报名并到报到现场进行刷卡交费。


九、会议报到

1.报到时间:

11月6日下午14:00--20:00

11月7日早上8:00--9:00

2.报到地点:

福耀科技大学国际学术交流中心(福州佩伯酒店)一楼大堂。

3.报到方式:

报到当天凭身份证或报名成功短信至报到处领取会议资料。

4.住宿预定:



    住宿预定

住宿情况与交通路线请参考附件。


十、联系方式

会务咨询:

原老师 010-62204669,010-62204009

乔老师 010-82240811,13260061101

张老师13488721101

分会秘书处:

刘老师18811215823

孟老师18010219980

 

附件1:中国教育学会学生发展指导分会2025学术年会通知(盖章版)

附件2:中国教育学会会员申请流程(学生发展指导分会)

附件3:住宿与交通路线参考

 

                  中国教育学会学生发展指导分会

2025年10月27日

上一篇:2025年EDP中心培训项目汇总(部分更新)

下一篇:【简章】北京师范大学心理学部第七期儿童心理与阅读发展指导师培训